2025admw360中考复读全日制,应届生全日制,外地回京全日制采取择优录取原则。咨询电话:400-6168-182 010-62526900
户籍与学籍不在同一个区的考生,默认学籍区升学,但可以申请回户籍地参加中考升学。
需要注意的是:
回户籍所在区考试,意味着你就会无缘中考校额到校,所以,当您在决定到底是回户籍考试还是不回的时候你要确定以下两个问题:
① 你不回户籍所在区考试有没有校额到校资格,有的话,权衡你在你们区、你们学校的排位,大概有多大的概率可以考上你的目标校。
②选择回户籍考试,你就只能走统招了,分析往年你的目标校的录取分数线和对应排名,再对应下自己现在的成绩。
考虑清楚了以上两个问题后,你基本就可以决定到底回不回户籍所在区考试了。
回户籍考试,只要你的户籍满足条件就可以了,不过想考优质校,还是对成绩有所要求。
每年志愿填报时的统招跨区虽然是通常是面向本区招生,但是每年的统招计划中也会有部分学校面向外区进行招生,虽然数量比较少,但也是个机会。
考生如果有目标校,可以关注下该校在当年的统招计划中是否有对考生所在区的招生计划,如果有则可以报考。
需要注意的是:
通过统招跨区报考的途径非常窄,你需要看你想去的学校当年的招生计划有没有面向你所在的区招生。如果有就可以报考,如果没有就不能报考,一切看招生计划。
>>02 统招中特殊实验班
特殊实验班报考注意事项:
1)大部分特殊实验班面向本区招生为主,外区招生也倾向于教育资源薄弱地区,具体关注本年的招生计划表。
2)部分特殊实验班可以东、西、海可以跨区招生,如四中的道元实验班。
3)大部分特殊实验班都列入统招计划,不组织加试,只需要中考按照正常的志愿填报即可。但也有少部分特殊实验班需要加试,如四中的道元班和101的人文实验班会有加试。
需要注意的是:
成绩优异的考生又不适合其它跨区途径的考生,可以走特殊实验班来进行跨区考名校,比如之前有位家长咨询我们,他家考生户籍朝阳,学籍东城,想报考海淀区或西城区的高中,就可以走特殊实验班这个途径。
>>03特长生
特长生招生有部分学校是面向全市招生,具体哪些学校的哪类特长招生面向全市招生,这个需要查看当年的特长生招生简章。
需要注意到是:
特长生相对于市级统筹来说,对于成绩的要求是比较低的。有体育、艺术、科技特长的考生不妨一试。
>>04国际班
2021北京中考改革后,国际班/校一般是面向本区招生,但是也有一部分国际班/校有其他区跨区招生计划,有跨区招生计划的可以跨区报考(具体跨区招生计划可以查看当年的中招简章)。
选择国际班就读的考生,一般是为高中后出国做准备的,国际班费用较高,每年10W左右,并且从近两年来看,国际班的录取分数线也是越来越高。
需要注意的是:
市级统筹即要看校排名又要看区排名,对成绩要求较高
大部分情况下,校额到校是面向本区招生的,但根据每年的招生计划来看,部分学校会有对其它区的校额到校招生名额,所以考生和家长也可以关注当年的招生计划,看自己关注的学校有没有对本区学校的招生计划。

海淀六小强榜首,北京孩子&家长公认的强校,不管是从人大附的生源、竞赛成绩、高考成果还是师资力量等,都令人向往。
~
地区竞赛保送名单,全市一共20个,人大附中占13个,2023清北人数约占全市的30%,估算近50%的毕业生在650分以上,基本都能上C9类高校。
—
据家长分享,几乎所有学生都在600分以上,上个普通211本科几乎是都没问题,个别校额到校过来的学生可能刚够一本线。总的来说,人大附中强者恒强!
?考入人大附的途径有哪些?
从人大附的录取排名来看生源也是中考大军的佼佼者,想考入人大附,可以通过统招普通班、特长生(艺术、体育、科技)、国际班还有校额到校,市级统筹、集团内直升、综合教改直升考进人大附。
海淀区1⃣通过统招进入六小强。如果是在六小强集团校中的考生可以通过统招中的直升进入,如果有特长的话,可以通过特长生进入;如果都没有,可以通过一般统招计划进入
2⃣校额到校招生计划。如果孩子所在学校有六小强校额到校招生计划,通过校内竞争就可以进入
其他区:通过特长生进入。特长生分为艺术、体育和科技三类。
但2024年将全面取消艺术特长生,科技特长生成为新热门。目前,国家大力推行科技特长生政策,为选拔和培养科创人才做准备。
因此,科技特长生是孩子进入人大附中的一条捷径。普通家庭的孩子都可以冲一冲。
升学备考规划和交流,扫下二维码进群

]]>

升学备考规划和交流,扫下二维码进群

]]>
★2024中考复读全日制,应届生全日制,外地回京全日制采取择优录取原则。
★招生班级:鸿志班、笃学班、翰林班
★招生对象:往届生、应届生、回京备考生
★目 标:人大附中、北大附中、清华附中、四中等重点高中。
★师 资:多年沉淀海淀中考教师团队授课。
★上课形式:走读全日制,全封闭住宿全日制
★咨询电话:400-6168-182 010-62526900
1. 统一招生
统一招生是最常见的升学方式,即按照中考成绩统一划线录取。这种方式主要依赖于学生的考试成绩,体现了“分数面前人人平等”的原则。
2. 校额到校
校额到校是指学校根据自己的办学条件和资源,确定一定的招生名额,并依据学生的中考成绩和综合素质进行录取。这种方式更多地考虑了学校的实际情况和学生的综合素质。
3. 登记入学
登记入学是一种较为特殊的升学方式,学生只需在规定的时间内到指定学校进行登记,无需参加中考。这种方式主要适用于一些特定的学校和专业,如部分职业学校和特色班。
4. 贯通
贯通培养是一种新型的人才培养模式,旨在打通中职、高职、本科乃至研究生的升学通道,使学生在不同阶段都能接受到连贯且高质量的教育。
5. 市级统筹
市级统筹是由北京市教委统一组织和协调的一种升学方式,主要针对一些特定的学校和专业,旨在优化教育资源配置,提高教育质量。
6. 直升
直升是指学生在完成初中阶段学习后,直接升入本校或指定学校的高中阶段学习。这种方式主要适用于一些办学质量高、教育资源丰富的学校。
7. 签约
签约升学是一种学校与学生提前达成录取意向的方式。学生在中考前与学校签订协议,只要中考成绩达到学校要求,即可被录取。这种方式主要适用于一些热门学校和特色班。
8. 特长生
特长生是指在某些特定领域(如体育、艺术等)具有突出才能的学生。这些学生可以通过参加特长生考试或展示活动,获得学校的特殊录取资格。
9. 艺术班
艺术班是针对具有艺术兴趣和天赋的学生设立的特色班级。学生可以通过参加艺术班的选拔考试,获得进入这些班级的机会。
10. 国际班
国际班是针对有意愿出国留学的学生设立的特色班级。这些班级通常会引入国际先进的教育理念和课程,帮助学生更好地适应国际学习环境。
11. 宏志班
宏志班是针对家庭经济困难但品学兼优的学生设立的特色班级。这些班级通常会提供奖学金和助学金等支持,帮助学生完成学业。
12. 外交部子女班
外交部子女班是针对外交部工作人员子女设立的特色班级。这些班级通常会提供优质的教育资源和国际化的教育环境,以满足这些学生的特殊需求。
13. 定向招生
定向招生是指学校根据特定行业或领域的需求,招收具有特定背景或特长的学生。这种方式主要适用于一些与特定行业或领域紧密相关的学校和专业。
14. 特殊实验班
特殊实验班是针对具有特殊才能或兴趣爱好的学生设立的实验班级。这些班级通常会引入新颖的教育理念和教学方法,为学生提供个性化的教育服务。
以上就是北京中考升学的各种途径。每一种途径都有其独特的特点和适用范围,学生和家长可以根据自己的实际情况和需求进行选择。无论选择哪种途径,关键是要明确自己的目标和兴趣,努力提升自己的综合素质和能力水平。
温馨提示:添加微信ibeida518 即可入群,还有机会获得一对一答疑机会。

获取更多升学资讯请关注微信公众号
北京全日制复读–外地回京中高考–规划答疑

一、国际班
国际班一般是指部分示范高中和民办高中自主招生的中外合作办学项目。项目类型一般分为中英、中美、中加和中芬。
国际班通常对中考分数的要求不会太高,但是需要去学校参加加试。
它缓解了一部分教育资源的分配压力,又提供了一种培养孩子国际眼光,开拓眼界思维的教育氛围,是有别于国内传统教育上升渠道的一种教育模式!
二、直升
直升一般指的是本校直升、集团内直升、三好生直升等等,但是直升也不是所有的考生都有资格的,最起码要学校有初中部、高中部等等。
从2017年中考开始,很多学校新增了不少直升名额。通常是针对集团内学校的直升,也就是说,本校高中会给集团内初中学校一定名额,选拔一些优秀的学生。在中考时,可不看分录取。
需要注意的是:
有直升资格的考生需要在中考志愿填报时,将直升校普通班的专业填报在统招第一志愿第一专业栏内,方可以直升考生的身份被该校录取。
三、特长生
特长生是中考升学的一个重要途径,录取分数一般比统招录取分数要低,并且还能跨区报考!
特长生招生分为艺术特长生、体育特长生和科技特长生。特长生报考有一定的优势,比如录取分数线要更低一些,比如可以跨区报考。但并不是所有的考生都可以报艺术特长生的,只有符合以下条件才能报通过特长生的途径升学。
1、有体育、文艺、科技特长的考生,满足各个学校的特长生报名条件;
2、考生须按学籍所在区(注︰往届生按初三毕业学校所在区))参加特长生招生,学籍信息最终以北京市中小学学籍管理系统(CMIS )内的信息为准;
3、回户籍所在区报考的考生,报考城区学校面向城区和郊区招生的特长生项目时,其学籍和户籍须同属城区或者同属于郊区。
四、1+3项目
1+3项目,即学生在初二年级结束后进入试验学校,在试验学校连续完成初三及高中共四年学习。由于北京两考合一,所以1+3项目考生在初三阶段也需要参加中考,用以获取初中毕业证书,但是不用参考中考的分数。
2023年1+3项目发生了3大变化:录取方式不再是“摇号录取”,采用综合素质评价和面试进行录取;学生录取后可退出试验;不要求同一所学校连续2年学籍,而是两年所在区或北京市学籍!

特殊班介绍:北京师范大学附属中学一般设4个特殊班,共160人左右。2个钱学森班,师资没有区别。科技实验班,偏理科。人文实验班,偏文科。
分班考:语数英物 初中知识,但不是中考题型。
语文,100分钟,题量大有作文(我想和你握手),还有文言文对比阅读(送东阳马生序),记叙文阅读(题型新颖)。
物理,70分钟,无高中知识,有很难的题,时间紧压力大,建议赶紧写。
数学,100分钟,无高中知识,与中考相比好像只少了新定义,题难度大还多,建议简单题快点写不然写不完
数学和物理难度大,无法准备,基础题有手就行,但难题是真的难。
英语,60分钟,比较简单,阅读篇幅短,题目简单,甚至没有达到中考难度。只不过添加了语法填空,介词填空等题目。
总体来看,英语最简单。英语开学就分层,实验班是一个A三个B,其他科目高一下按选考科目分层。

从近2年北师大附中考录取分数线对应区排名可以看出,北师大附2022年中考区排名相较2021年下降了572名,可能与北师大附2022年招生计划增加有关。后期想要报考北师大附中的考生不仅要关注自己的成绩,更要关注自己的区排名。
北师大附统招计划2022年较2021年增加了84人,这可能是北师大附区排名下降的原因之一。
2022年北师大附中的中招计划共招生530人,详细计划如下:
1、市级统筹,全市30人(除东西海)
2、校额到校,130人,其中西城区106人,外区24人。
3、统招01 普通班,西城191人(扩招约100人),朝阳3人;
4、统招02 钱学森班,全市30人,其中西城22人,朝阳2人、石景山2人、燕山1人(住宿)、大兴2人(住宿)、怀柔1人(住宿);
5、统招03中美项目合作班,全市80人,其中东城3人、西城70人、海淀7人。
6、统招之特殊招生,其中特长生 46人(面向全市:科技、声乐、舞蹈,面向西城:体育);集团校初中直升20人。
北师大附中升学途径除了校额到校、市级统筹、统招,还可通过统招中的校内直升、特长生、国际班、钱学森实验班等招生等途径考入北师大附中。

温馨提示:如想了解更多初中学习资料、升学信息招考政策,可添加老师微信进【北京中考规划交流群】进群就有机会获得admw360教育团队一对一答疑机会。

更多升学资讯,请扫码关注“admw360看教育”微信公众号 咨询热线:400-6168182


回户籍通常是指 学籍(往届生为原学籍学校所在区)和户籍不在同一区的本市户籍考生,可自愿选择在学籍或户籍所在区报考,但只能选择其中的一个。考生在报考前应综合考虑各种因素,慎重选择,在规定时间内确定在学籍或户籍区报考。
优点:
回户籍考生可根据自身情况,选择最对自己有利的升学区
回户籍考试可以解决东城、西城、海淀互相不能跨区的问题。同时,大部分学校在本区的招生名额是多于在其他区的招生名额的。
缺点:
1、回户籍报考的考生不能参加校额到校招生。
2、考试院统一安排孩子到指定考点考试,考试地点是在户籍所在区,而不是在本区,可能对环境不熟悉。
3、模拟考试的区排名不好借鉴;做户籍区的试卷时需要自己对答案估分,进行排名对照。
注意:回户籍考生报考城区(首都功能核心区和城市功能拓展区)学校面向城区和郊区(城市发展新区和生态涵养区)招生的特长项目,其学籍与户籍须同属城区或同属郊区。
具有北京中考升学资格;
同一所学校连续三年学籍;
中考成绩在570分以上;
综合素质评价达到B等及以上
优点:校额到校是优质高中将50%以上的招生计划分配到一般初中校,所在学校的考生只要通过校内竞争就可进入优质高中,对于一般学校的考生来说,校额到校增加考生进入优质高中的机会!
缺点:(1)只有自己所在初中校有校额到校名额才可以填报校额到校志愿。
(2)校额到校4个条件必须全部满足,缺一不可,转学生、往届生,外省回京考生,回户籍考生以及退出1+3项目的考生不能报考。
户籍区的教育资源如果更加优质,且学生的学习好,竞争力强,可依据自身情况选择回户籍,优质的教育资源代表了更多的升学选择,当然,面对的升学竞争也更加激烈。
考生若是学习情况一般,面对教育强区的竞争很难考上目标校,考生可以选择不回户籍区考试,这样的话考生还有机会通过校额到校升入优质高中(前提是满足校额到校4大条件)
若户籍教育资源一般,不如学籍所在区,但考生学习情况好,如没有其他方面考虑,不建议弃本逐末回户籍!
若户籍教育资源一般,考生的学习能力也一般,不建议回户籍考,如果回户籍无法参加校额到校,又享受不了相对优质的教育资源,再坚持回去考就显得得不偿失了
综上:家长要根据孩子的实际情况,作出综合判断,选择对孩子最有利的一种升学途径。
温馨提示:如想了解更多初中学习资料、升学信息招考政策,可添加老师微信进【北京中考规划交流群】进群就有机会获得admw360教育团队一对一答疑机会。

更多升学资讯,请扫码关注“admw360看教育”微信公众号 咨询热线:400-6168182


]]>
一、小中考地理生物背景&分数
根据政策原文可知,学生在完成每门科目课程内容学习后参加该科目初中学业水平考试,实行随教、随考、随清,地理、生物考试安排在八年级第二学期末,在初三中考时,将会和历史、化学择优计入中考成绩,且初三中考时不会再考地理生物。
二、小中考地理生物考试时间
“小中考”也属于中考,是八年级学生在每年6月底参加初中生物和地理的考试,2022因为特殊原因是7月17日举行,以下为生物地理的考试安排,考生可做参考↓↓↓

三、生物地理小中考的重要性
☞①登记入学明确要报考条件之一:生物地理学业水平考生卷面成绩不低于42分;
☞②生物地理与历史化学择优计入中考成绩 ,生物地理拿到高分首先就代表着中考拿下开门红,对于后续的学习是一个极大的鼓舞,其次,这两科拿到好成绩后,后续对其他择优计入的科目可以不用投入太大精力,节省下的时间可以给其他科目,大大提高复习的进度。
☞③自主招生护理类专业对生物成绩有一定要求,比如北京卫生职业学院2022年招生要求条件之一为:生物卷面分≥50分,地理卷面分不设最低分数线。
三、小中考地理生物计分方式
生物、地理两科均是80分,包含70分卷面分数和10分的社会实践活动分数。
外省回京考生未参加社会实践活动的,相关科目成绩按笔试成绩(满分70分)乘以8/7,四舍五入取整计算。
往届生不能参加本次考试,明年中考只计入历史和道法成绩,另外,社会实践活动的分数是按毕业时的成绩计入的。
相关推荐:
2022年海淀区中招问答汇总
2022年门头沟区中招问答汇总
2022年石景山区中招问答汇总
2022年燕山区中招问答汇总
2022年丰台区中招问答汇总
2022年怀柔中招问答汇总
2022年密云中招问答汇总
2022年延庆区中招问答汇总
2022年昌平区中招问答汇总
2022年大兴区中招问答汇总
2022年密云区中招问答汇总
2022年怀柔区中招问答汇总
2022年通州区中招问答汇总
北师大附中 新初一 分班信息!
2022北京20+所初中中考成绩喜报多区汇总
北京2022中考成绩分数段及海淀区近3年录取分数线和排名!!!
最全:北京各区校2020-2021年中考录取分数线及区排名汇总!
中考喜报:admw360全日制学校学生2022年中考成绩657,排名第一!
2022北京中考各校招生计划及招生简章汇总!
更多升学资讯,请扫码关注“admw360看教育”微信公众号 咨询热线:400-6168182


]]>
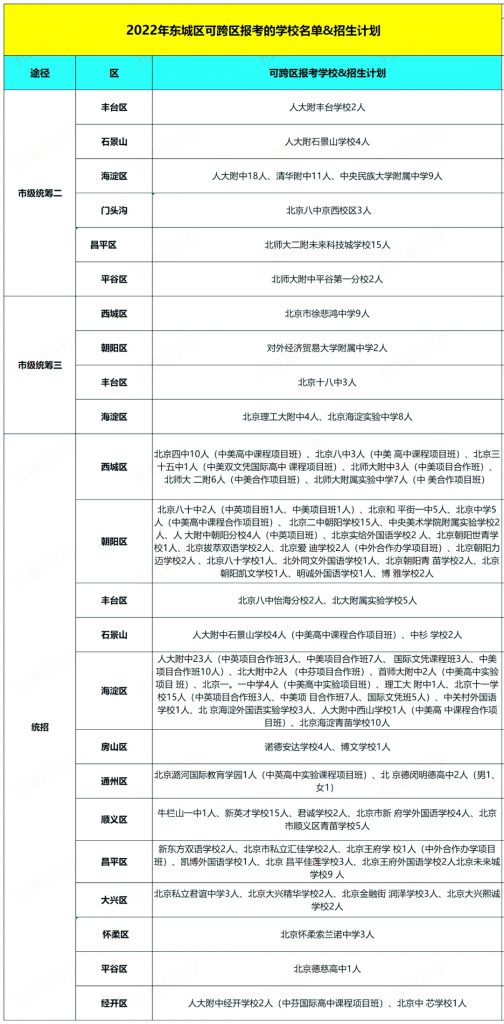
2022东城区可跨区报考升学途径

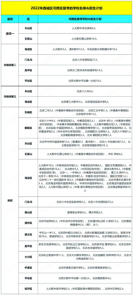
2022西城区可跨区报考升学途径

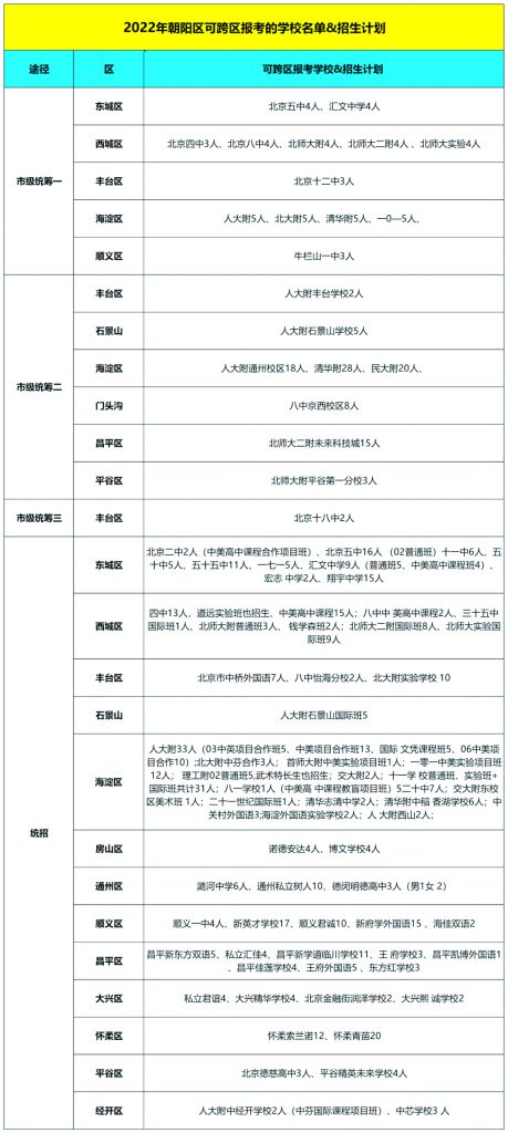
2022朝阳区可跨区报考升学途径

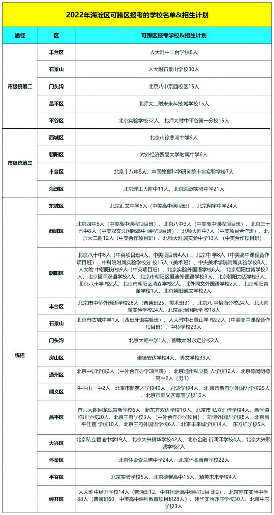
2022海淀区可跨区报考升学途径

相关推荐:
2022年海淀区中招问答汇总
2022年门头沟区中招问答汇总
2022年石景山区中招问答汇总
2022年燕山区中招问答汇总
2022年丰台区中招问答汇总
2022年怀柔中招问答汇总
2022年密云中招问答汇总
2022年延庆区中招问答汇总
2022年昌平区中招问答汇总
2022年大兴区中招问答汇总
2022年密云区中招问答汇总
2022年怀柔区中招问答汇总
2022年通州区中招问答汇总
北师大附中 新初一 分班信息!
2022北京20+所初中中考成绩喜报多区汇总
北京2022中考成绩分数段及海淀区近3年录取分数线和排名!!!
最全:北京各区校2020-2021年中考录取分数线及区排名汇总!
中考喜报:admw360全日制学校学生2022年中考成绩657,排名第一!
2022北京中考各校招生计划及招生简章汇总!
更多升学资讯,请扫码关注“admw360看教育”微信公众号 咨询热线:400-6168182


]]>
近2年录取分数线&区排名

1、2022年东直门中学录取分数线为网传版,仅供参考,最终以官方公布为准!
2、从近2年东直门中学中考录取分数线对应区排名可以看出,东直门中学2022年中考区排名相较2021年下降了159名,可能与东直门中学 2022年招生计划增加等有关。后期考生想要报考东直门中学的考生不仅要关注自己的成绩,更要关注自己的区排名。
接下来,再带大家了解一下东直门中学 2022年的招生计划,看看招生计划对录取分数线&区排名的影响。
近2年招生计划对比

1、统招计划仅统计了01普通班。
2、东直门中学统招计划2022年较2021年增加了25人,这可能是东直门中学区排名下降的原因之一。
3、2022年东直门中学校额到校较2021年名额增加了10人,下面会为大家详细列举2022年东直门中学 校额到校名额分配详情↓↓
2022年校额到校名额分配情况

温馨提示:后期考生想通过校额到校途径升入东直门中学,除了满足校额到校条件外,更要多多留意自己的校排名,因为校额到校是通过校内竞争进入优质高中校的。
升学途径
由上面分析可知,2022年中关村东直门中学升学途径有校额到校、统一招生升学途径,上面已经为大家详细的介绍过了,除了上述升学途径外,还可通过统招中的特长生等途径进入中关村中学。
相关推荐:
2022年海淀区中招问答汇总
2022年门头沟区中招问答汇总
2022年石景山区中招问答汇总
2022年燕山区中招问答汇总
2022年丰台区中招问答汇总
2022年怀柔中招问答汇总
2022年密云中招问答汇总
2022年延庆区中招问答汇总
2022年昌平区中招问答汇总
2022年大兴区中招问答汇总
2022年密云区中招问答汇总
2022年怀柔区中招问答汇总
2022年通州区中招问答汇总
北师大附中 新初一 分班信息!
2022北京20+所初中中考成绩喜报多区汇总
北京2022中考成绩分数段及海淀区近3年录取分数线和排名!!!
最全:北京各区校2020-2021年中考录取分数线及区排名汇总!
中考喜报:admw360全日制学校学生2022年中考成绩657,排名第一!
2022北京中考各校招生计划及招生简章汇总!
更多升学资讯,请扫码关注“admw360看教育”微信公众号 咨询热线:400-6168182


]]>