首页 初一试题 北京大兴区2023初一下期中道法试题及答案

北京大兴区2023初一下期中道法试题及答案

2023学年大兴初一道法期中考考试已结束,admw360中考网为大家整理了试题及答案,分享给大家。 相关阅读:2023北京各区初一(下)期中试题及答案汇总 2023北京各区初三一模试卷&am…

2023学年大兴初一道法期中考考试已结束,admw360中考网为大家整理了试题及答案,分享给大家。

相关阅读:2023北京各区初一(下)期中试题及答案汇总

2023北京各区初三一模试卷&答案汇总电子版,可进群免费获取(4月23日开考后会陆续更新)

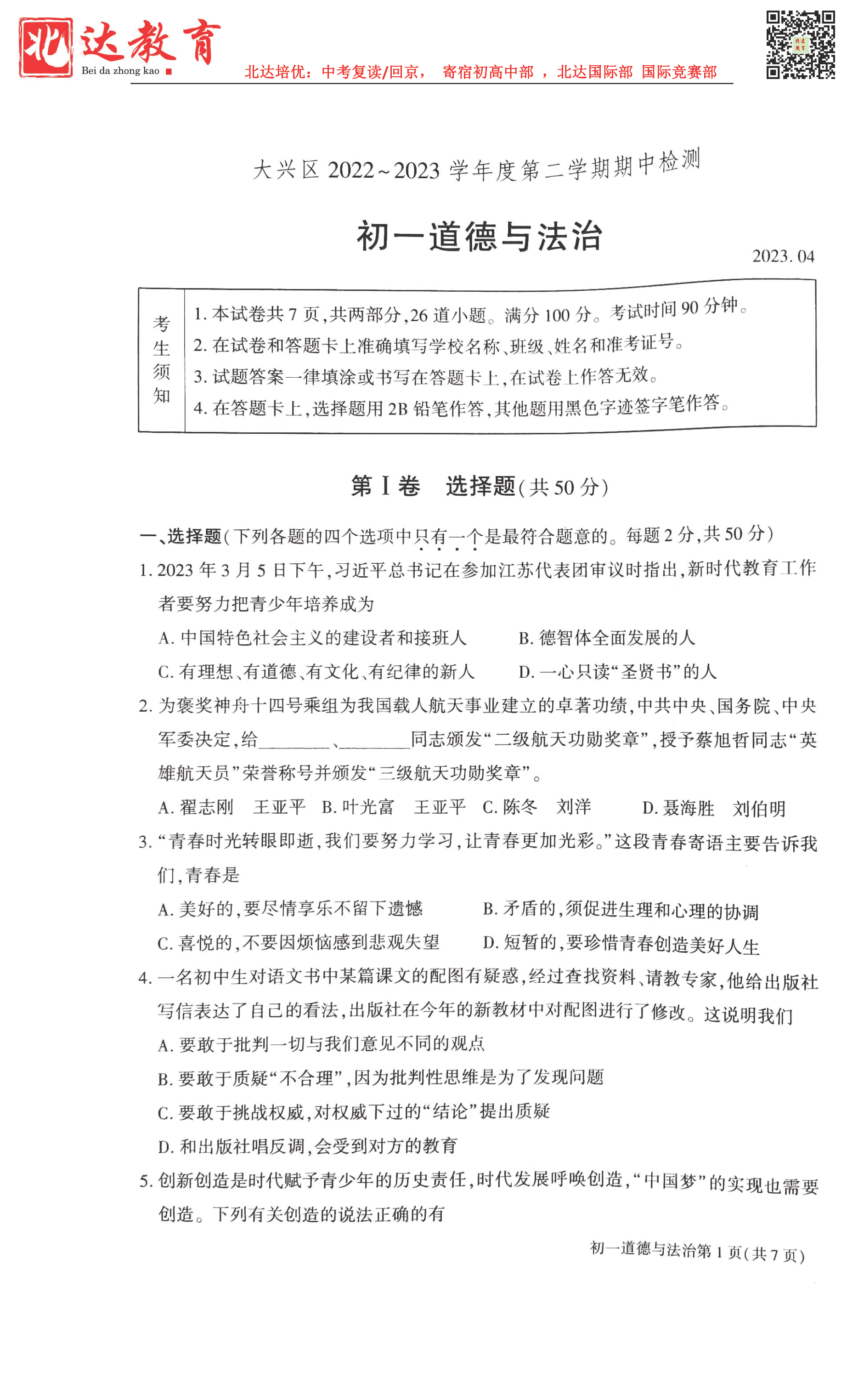
试题预览:

试题下载:http://365.beijing518.com/7422.html

试题推荐:
北京市2022年中考各科试题及参考答案汇总
2022年各省市中考试题及答案汇总
2022年云南省中考试题及答案汇总
2022年福建省中考试题及参考答案汇总
2022年云南省昆明市中考试题及答案汇总
2022年吉林省各市县中考试题及答案汇总
2022年黑龙江省各市县中考试题及答案汇总
2022年辽宁省中考各地市试题及答案汇总
新疆维吾尔自治区2022年中考各科试题及参考答案
海南省2022年中考各科试题及参考答案汇总
北京各区2022中考一模试卷及答案汇总
北京各区2022初三二模试卷及答案汇总
2022年北京中考数学一模试题分类汇编
2022年北京中考数学二模试题分类汇编
2022年北京中考一模化学试题分类汇编
2022-2023学年北京各区初一上期末试卷&答案汇总
2022-2023学年北京各区初二上期末试卷&答案汇总
2022-2023学年北京各区初三上期末试卷&答案汇总
2022北京名校初三下试题及答案汇总
2022中国及国外奥赛试题及答案汇总
2021年全国各省市中考英语试题及答案汇总(113份)
2021年全国各省市中考历史试题及答案汇总(79份)
2021全国各地中考化学试卷及解析100套汇总(学生版+教师版)
2021全国各地中考物理试卷及解析100套汇总(学生版+教师版)
2021全国各地中考数学试卷及解析122套汇总(学生版+教师版)
北京十年中考(2012-2021)新定义数学真题汇编
2021北京中考生物真题(含解析)
2021年中考语文真题分项汇编 (全国通用)
2021年北京市中考真题(逐题)深度解析
2021年北京市中考真题试卷及答案汇总
2020年北京市中考真题试卷及答案汇总
2019年北京市中考真题试卷及答案汇总
2022年全国部分省市中考一模试题及解析(随时更新)

更多升学资讯,请扫码关注“admw360看教育”微信公众号 咨询热线:400-6168182 

 

 

 

上一篇
下一篇

为您推荐

Baidu
map