2022第63届IMO国际数学奥赛国家集训队第一轮选拔试题(第1-4天)。admw360中考复读学校教研组收集整理,分享给大家。
admw360全日制中考复读
★2022中考复读全日制,应届生全日制,外地回京全日制采取择优录取原则。
★招生班级:鸿志班、笃行班、翰林班
★招生对象:往届生、应届生、回京备考生
★目 标:人大附中、北大附中、清华附中、四中等重点高中。
★师 资:多年沉淀海淀中考教师团队授课。
★上课形式:走读全日制,全封闭住宿全日制
★咨询电话:010-62526900 400-6168182
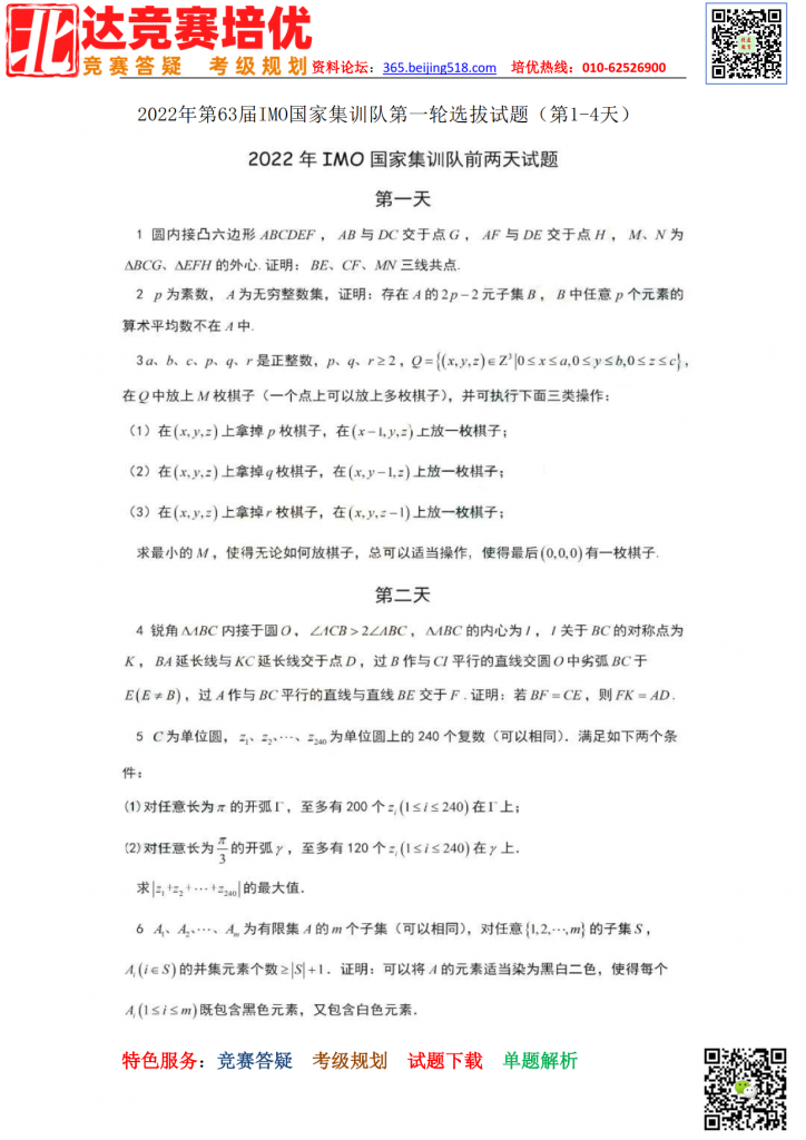
试题预览:


更多升学资讯,请扫码关注“admw360看教育”微信公众号 咨询热线:400-6168182
