首页 taptap点点网服务网址 2024黑吉辽高考政治试题

2024黑吉辽高考政治试题

2024高考考试已结束,为了方便同学们查找高考试题及答案,我们特意整理了2024黑吉辽高考政治试题,分享给同学们。详情如下: 北京admw360全日制学校:中高考复读,外地回京,艺考生文化课…

2024高考考试已结束,为了方便同学们查找高考试题及答案,我们特意整理了2024黑吉辽高考政治试题,分享给同学们。详情如下:


北京admw360全日制学校:中高考复读,外地回京,艺考生文化课
★咨询电话:400-6168-182 010-62526900


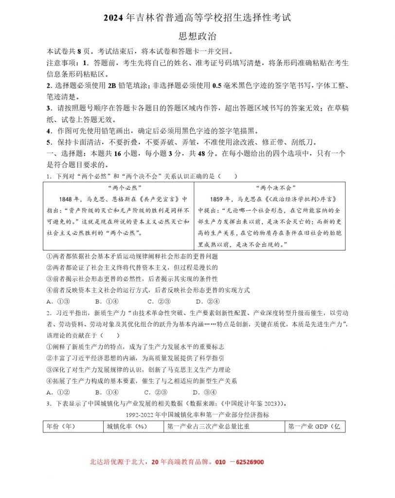
试题预览:

试题下载:365.beijing518.com/10825.html

试题推荐:

2024全国各地高中数学联赛真题及答案汇总

2023-2024各省市高三新结构数学试卷及答案汇总

2023-2024百师联盟高一(下)期末联考试题及答案汇总

2023-2024百师联盟高二(下)期末联考试题及答案汇总

备战2025年高考数学专题知识重点+全国真题练习全套汇总(附详细解析)

2024年各高校强基计划笔试试题及答案汇总

2024北京各区高一月考试题及答案汇总

2024北京各区高二月考试题及答案汇总

2024北京高三三模各科试卷及答案汇总

2024北京各区高三二模试题及答案汇总

2023年全国各省市高考试题及答案汇总

2022新高考考前冲刺卷试题及答案汇总

北京市2003-2021年高考数学真题分类汇编

2019-2022年全国高考真题模拟题及答案汇总合集

全国历年(2017-2021)高考真题分类汇编合集

上一篇
下一篇

为您推荐

Baidu
map