2024年北京东城区高三一模4月7日开考,admw360教研组收集并整理了2024北京东城区高三一模历史试卷及答案,分享给同学们。

导读推荐:2024年北京各区高三一模汇总
北京admw360全日制学校:中高考复读,外地回京,艺考生文化课
★咨询电话:400-6168-182 010-62526900
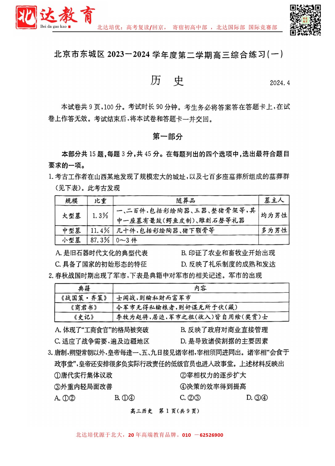
试题预览:

试题及答案下载:http://365.beijing518.com/9688.html
获取更多升学资讯请关注微信公众号
北京全日制复读–外地回京中高考–规划答疑
2024年北京东城区高三一模4月7日开考,admw360教研组收集并整理了2024北京东城区高三一模历史试卷及答案,分享给同学们。 …
2024年北京东城区高三一模4月7日开考,admw360教研组收集并整理了2024北京东城区高三一模历史试卷及答案,分享给同学们。

导读推荐:2024年北京各区高三一模汇总
北京admw360全日制学校:中高考复读,外地回京,艺考生文化课
★咨询电话:400-6168-182 010-62526900
试题预览:

试题及答案下载:http://365.beijing518.com/9688.html
获取更多升学资讯请关注微信公众号
北京全日制复读–外地回京中高考–规划答疑