2023年北京高考志愿填报系统正式开放,考生须在规定时间内填报志愿。
admw360高中部:高复生,回京生,应届生,高一至高三寄宿招生简章
★京籍高考复读生,应届回京生,京籍高一至高三应届JD生,可办理学籍; 非京籍高一至高三应届JD生。
★招生班级:鸿志班、笃学班、翰林班
★招生对象
京籍全日制:高复生,京籍回京应届,高一至高高三应届JD生,可解决应届生学籍
非京籍全日制:外地高一至高二应届借读生
★目 标:北大清华等985,211院校
★师 资:海淀高中校长,教学管理,特邀海淀高考团队授课。
★上课地址
海淀校区:走读全日制为主
昌平校区:全封闭寄宿军事化管理。
★咨询电话:400-6168-182 010-62526900
进QQ群:868658724,获取最新高考试题答案、考试政策等信息

关注“北京高招在线”公众号,获取最新高考资讯
2023年北京高考志愿填报系统入口
高考志愿填报系统入口:https://www.gaokaofuwu.com.cn/ceesignupweb/page/startpage.html
2023北京高考志愿填报说明
一、系统使用环境
考生须使用支持HTML5的浏览器访问志愿填报系统,如:谷歌Chrome、火狐Firefox、IE9以上,推荐使用 谷歌Chrome浏览器。
二、志愿填报时间安排
三、填报流程
运行支持HTML5的浏览器,登录系统后,先进行本科提前批类型的选择,两种类型只能选其中一种。本科提前批志愿信息填报后,点击【下一步】按钮,进行数据提交并转到本科普通批的志愿填报页面。
下面以本科普通批为例说明具体填报过程:在每个批次志愿中,先填报院校,再填报专业组,然后填报专业,最后选择是否服从专业组内调剂。 院校、专业组、专业三种信息项可以直接填写代码,也可以点击右侧的下拉图标进行选择。填报页面中每个平行志愿右侧有4个图标,分别用于调整志愿顺序、插入志愿、删除志愿。
根据考生选择的类型,首先进入本科提前批(普通类)或者本科提前批(艺术类)的填报页面。
所有批次填报完成后,点击【提交】按钮,提示填报成功后,应点击【核对您的志愿信息】链接, 进行志愿信息的复核。确认无误后,点击【退出】按钮即完成了志愿填报;如果需要修改志愿信息,可以直接点击【修改】按钮,或者重新登录系统进行志愿信息的修改。
提醒:为了确保考生志愿信息安全,考生登录系统后如果长时间没有进行操作,系统将自动断开连接并在考生提交信息时提示超时,因此在登录系统后应尽快操作并提交信息。填报过程中,也可先将部分志愿先【提交】,再返回修改以便继续填报。
四、注意事项
1. 本科提前批和专科提前批分艺术类和普通类,考生只能选报其中一类,不能兼报。
2. 每个考生可填报的专业是根据考生的选考科目、性别(部分专业对性别有要求)、报名区(如双培外培计划对报名区有要求)等条件进行匹配限定的。
3. 考生要严格按照《北京市2023年普通高等学校招生专业目录》填报志愿。在填报之前,要仔细参阅院校的招生章程,了解招生院校的具体要求。招生学校的招生章程可在招生院校网站或者教育部“阳光高考”平台上(gaokao.chsi.com.cn)查阅。
4. 志愿填报的登录密码为高考网上报名时最后使用的密码。如考生忘记密码,请按网页提示通过手机短信重置密码或者通过所属报名单位申请重置密码。考生要重视对密码的保管,不要泄漏给他人。第一次登录系统,建议先进行密码修改,应修改为不易被猜出、安全强度高的密码。
5. 统考本科志愿和单考单招志愿填报之后,考生须按报名单位的要求进行志愿信息的确认。
6. 考生须在志愿填报时间截止之前完成信息提交,逾期不予补报。考生志愿是录取的重要依据,志愿填报时间一经截止,任何人不得更改。考生一经录取,不得换录。
7. 7月1日17时至7月4日17时考生通过系统可查看本人的统考本科或者单考单招志愿填报信息。
北京市各区高招办联系方式
志愿填报使用手册
一、 系统使用环境
请使用支持HTML5的浏览器访问志愿填报系统,如: Chrome、Firefox、IE9以上, 推荐使用Chrome浏览器。
二、 填报网址
志愿填报实行网上填报方式,考生登录北京教育考试院网( https://www.bjeea.cn/) 进行志愿填报。
三、 填报说明栏目
进入系统后,首先打开的是志愿填报说明,关于填报的注意事项,请认真阅读。
四、招生专业查询栏目
招生专业查询功能,可以按院校查询、按专业查询两个方式进行专业信息的检索,支持查询。考生填报前可以通过这个查询了解相关的招生专业信息。
五、志愿填报
1.系统登录。填报前先进行登录。登录密码为高考报名时报名系统所用的密码。如考生忘记密码,可以点击“忘记密码”按照网页流程通过手机短信验证设置新密码(手机号为高考报名时填写的号码),或者联系本人所属报名单位申请重置密码。
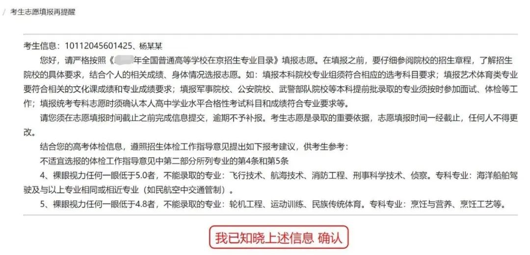
考生初次登录,将进入考生志愿填报再提醒页面(注:该页面仅在初次登录时显示),请考生再次核对个人信息,仔细阅读填报志愿注意事项,并点击“我已知晓上述信息 确认” 后进 入选择类型页面。
2.选择类型。登录系统后,需要根据本人意愿选择本科提前批类型。报考本科提前批普通类、特殊类型志愿、本科普通批,请点击左图;报考本科提前批艺术类、特殊类型志愿、本科普通批,请点击右图。两种类型只能选其中一种,如果选错了,在填报志愿页面中更改。
3. 填报志愿。根据考生选择的类型,首先进入本科提前批(普通类)或者本科提前批(艺术类)的填报页面。本科提前批志愿信息填报后,点击【下一步】按钮,进行数据提交并转到本科普通批的志愿填报页面。
下面以本科普通批为例说明具体填报过程:在每个批次志愿中,先填报院校,再填报专业组,然后填报专业,最后选择是否服从专业组内调剂。 院校、专业组、专业三种信息项可以直接填写代码,也可以点击右侧的下拉图标进行选择。填报页面中每个平行志愿右侧有4个图标,分别用于调整志愿顺序(上移志愿/下移志愿)、插入志愿、删除志愿。所有批次填报完成后,点击【提交】按钮,提示填报成功后,应点击【核对您的志愿信息】链接, 进行志愿信息的复核。确认无误后,点击【退出】按钮即完成了志愿填报;如果需要修改志愿信息,可以直接点击【修改】按钮,或者重新登录系统进行志愿信息的修改。



六、注意事项
1.每个考生可填报的专业是根据考生的选考科目、性别(部分专业对性别有要求)、报名 区(如双培外培计划对报名区有要求)等条件进行匹配限定的。
2.每个志愿填报时请先填报院校,再填报专业组,最后填报专业。
3.务必在截止时间之前提交志愿信息。考生最后一次提交的数据为最终志愿。
4.为了确保考生志愿信息安全,考生登录系统后如果长时间没有进行操作,系统将自动 断开连接并在考生提交信息时提示超时,因此在登录系统后应尽快操作并提交信息。填报过 程中,也可先将部分志愿先【提交】,再返回修改以便继续填报。
相关推荐:
试题推荐:

点点在线ios版下载课程推荐:(报名热线:400-616818-2)
