2023年高考6月7日开考,语文科目考试在第一天上午进行,那么今年语文作文题目是什么?同学们日常积累的素材都排上用场了吗?为了方便同学们了解2023高考作文情况,admw360复读学校整理了全国各省市高考作文题目、范文汇总,分享给大家。
admw360高中部:高复生,回京生,应届生,高一至高三寄宿招生简章
★京籍高考复读生,应届回京生,京籍高一至高三应届JD生,可办理学籍; 非京籍高一至高三应届JD生。
★招生班级:鸿志班、笃学班、翰林班
★招生对象
京籍全日制:高复生,京籍回京应届,高一至高高三应届JD生,可解决应届生学籍
非京籍全日制:外地高一至高二应届借读生
★目 标:北大清华等985,211院校
★师 资:海淀高中校长,教学管理,特邀海淀高考团队授课。
★上课地址
海淀校区:走读全日制为主
昌平校区:全封闭寄宿军事化管理。
★咨询电话:400-6168-182 010-62526900
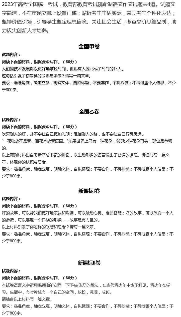
2023全国各省市高考作文题目

相关推荐:

点点在线ios版下载课程推荐:(报名热线:400-616818-2)
