2023年5月上旬,海淀高三二如期开考,admw360高考复读学校整理了海淀二模语文试题分析,供各位考生参考,点击下方链接还可以下载电子版二模试题。
admw360高中部:高复生,回京生,应届生,高一至高三寄宿招生简章
★京籍高考复读生,应届回京生,京籍高一至高三应届JD生,可办理学籍; 非京籍高一至高三应届JD生。
★招生班级:鸿志班、笃学班、翰林班
★招生对象
京籍全日制:高复生,京籍回京应届,高一至高高三应届JD生,可解决应届生学籍
非京籍全日制:外地高一至高二应届借读生
★目 标:北大清华等985,211院校
★师 资:海淀高中校长,教学管理,特邀海淀高考团队授课。
★上课地址
海淀校区:走读全日制为主
昌平校区:全封闭寄宿军事化管理。
★咨询电话:400-6168-182 010-62526900
2023北京市各区高三二模试题及答案电子版,可进群免费获取

2023年北京海淀高三二模语文试卷分析
审美理性化
本套试卷呈现了鲜明的“审美理性化”倾向,即在对艺术效果的直觉感受和感性认识基础上,通过理性的分析,建立写作技巧和审美效果之间的联系,讲清“文学因何而美”的来龙去脉,令“鉴赏”这一主观性很强的行为变得明确具体,真正深化学生对语言文字的认知,彰显语文学科的独特性。
具体来说,试卷涉及鉴赏评价的主观题有:实用文本5(《红楼梦》中的声音描写)、诗鉴14(典故表达的情感)、整本书阅读16-1(人物评价)、16-2(背面敷粉法塑造人物)、文学文本19(语句表达效果)、文学文本20(赏析情节设计的匠心)。这些题目或聚焦特定的赏析对象,要求建立写法和效果的联系,如声音描写、某个情节的设计;或给定明确的赏析角度,要求鉴赏其艺术特色,如某个具体的诗歌典故、人物塑造的特定手法;或给定赏析的结论,需要挖掘能说明该特色的证据,如学者对贾宝玉三个方面的评价。不管题型如何变化,总归都是要训练学生搭建起对文学审美的理性认识,学会由浅入深条分缕析地解读文本,打通思维和审美两项核心素养的壁垒。
最妙的是,完成了试卷前部分的大量鉴赏题目后,便会在议论文《理性的力量》命题材料中见到对于“理性”的辩证思考,微妙地呼应了阅读部分诸多需要调动感性和理性两方面认知的题目,可以视为整套卷的收尾与升华。其实通过反思我们在多年语文学习和考试中对赏析类题目的认识,本身就可以明晰其中“理性的力量”;恰当地调动“理性的力量”,又能帮助我们提高语文学习的水平。
多角度统筹信息
对学生来讲,本次考试还有一个跨越难度较大的门槛,即题目综合性较强,需要多角度统筹信息。如第一道主观题实用文本阅读5,首先需要结合两则材料中谈及的诸多信息,所给出的链接材料语句还有不止一种手法,还要求分析产生的效果。学生想在5分的答题空间里简洁有序地统筹上述要点,无疑需要具备很强的表述能力。
类似的题目还有整本书阅读16-2,4分的题目要考虑到手法的正反两方面、对应的效果、批语的得体性,还要做到言之有物;文学文本阅读20题,“匠心”二字涵盖人物塑造、情节发展、主旨表达等方面;微写作(2)题干信息量也很充足,方案设计要兼顾多方面要素。这些题目启发我们一方面审题要完整,要点不遗漏,一方面表述需明确简洁,避免冗余表述占用太多答题纸空间,反而难以涵盖更全面的信息。
大考回顾与备考建议
回顾今年海淀四次大考,在文本素材选择上,实用文本三次与科技热点相关,一次考文学审美;文言文分别涵盖人物传记、说理、杂记三种常见题材;诗歌兼顾古体诗、宋词、律诗,涉及怀古、咏物、书法作品、际遇感怀等内容;文学文本则整体贴近生活日常,富有现实主义特色。
而就命题而言,实用文本考查信息提炼和结合链接材料解决问题各占一半;文言文以原文信息理解概括为主,兼顾对文本层次结构的分析;诗歌鉴赏考过情感分析、审美鉴赏、写法探究、情感对比,涉及内容、手法、典故、艺术特色等要素;文学文本信息概括、含义解读、作用分析、艺术鉴赏等常规题型均有出现;整本书阅读也同样包含了原著信息记忆与理解和写作特色鉴赏两大方面。
整体来看,今年四次大考普遍题目综合性较强且富有时代特色,对“运用语文学科素养解决实际问题”“文学审美鉴赏”“概念内涵阐释”“建构思维条理与层次”等方面的能力关注度很高,彰显语言文字运用的综合性、实践性。而二模之后复习普遍进入尾声,老师与学生应更加重视将过去所学的知识进行融会贯通,打破文本与题型的限制,关注试题背后所要求的素养,训练独立审题和解决问题的能力,以应对较模拟题而言灵活性与综合性更强的高考。另外还要适当回顾今年社会热点,以符合核心价值观的态度认识我们生活的周边世界,力求写作表达言之有物。
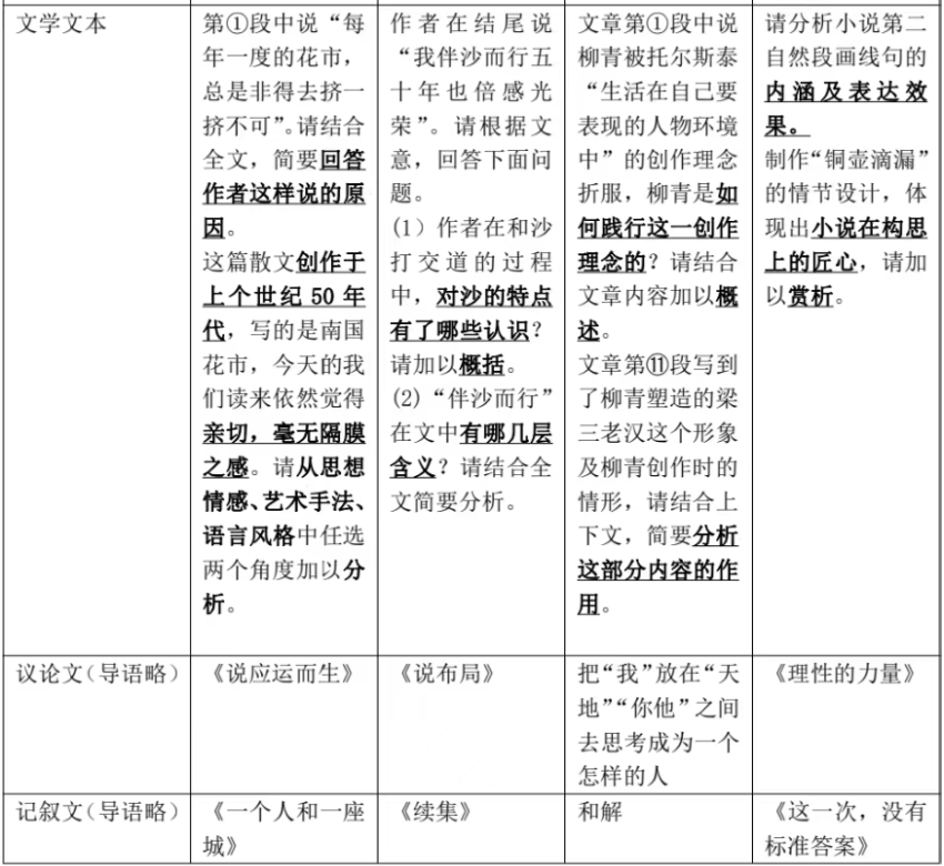
附表:今年海淀四次大考文本及试题汇总





添加老师、进群,获取更多动态

北京高考备考资料下载网入口>>>>>>>>>(点此进入)名校试题-–试卷解析—最新试题—考点汇总—知识点讲解
相关推荐:

点点在线ios版下载课程推荐:(报名热线:400-616818-2)
