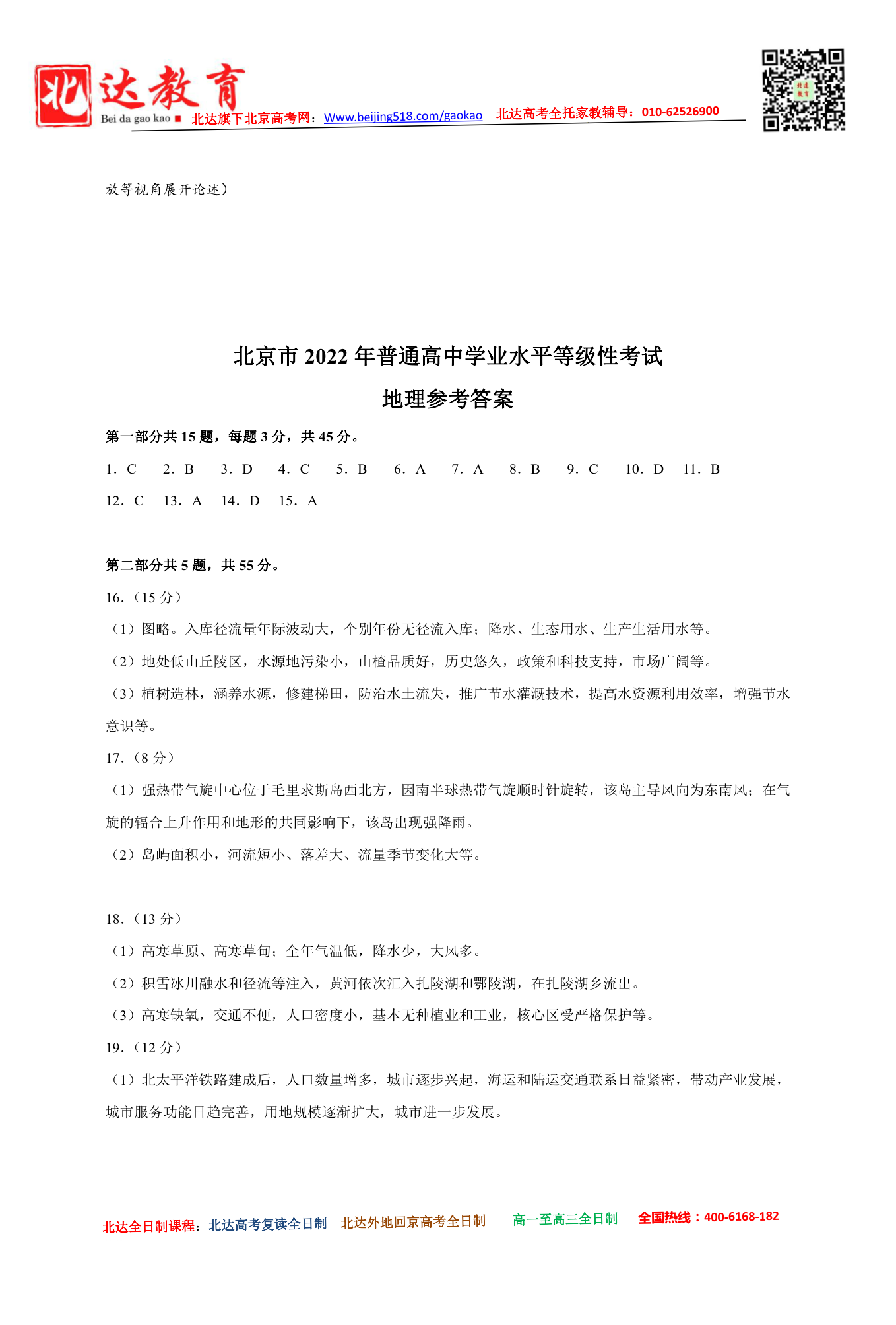
首页 taptap点点 2022年高考(北京卷)地理试题及答案

2022年高考(北京卷)地理试题及答案

北京admw360教研组为大家整理了2022年高考(北京卷)地理试题及答案,希望对大家有所帮助。 admw360高考复读、高考外地回京全日制招生通知 ★2022高考复读全日制,应届生全日制,外地回京全…

北京admw360教研组为大家整理了2022年高考(北京卷)地理试题及答案,希望对大家有所帮助。

admw360高考复读、高考外地回京全日制招生通知
★2022高考复读全日制,应届生全日制,外地回京全日制采取择优录取原则。
★招生班级:鸿志班、笃学班、翰林班
★招生对象:京籍全日制:高复生,京籍回京,高一至高二全日制
                  非京籍全日制:天津河北等省高考生,高一至高二全日制
★上课形式:走读全日制,全封闭住宿全日制
★目      标:北大清华等985,211院校
★师      资:特聘海淀高中校长,教学管理,特邀海淀高考团队授课

★咨询电话:400-6168-182  010-62526900,


相关阅读:2022年全国高考试题及答案汇总

2022年高考(北京卷)地理试题及答案

下载地址:http://365.beijing518.com/4819.html

北京高考备考资料下载网入口>>>>>>>>>(点此进入)名校试题-试卷解析最新试题考点汇总知识点讲解

 

试题推荐:

2022年高考数学临考押题卷合集

2022新高考考前冲刺卷试题及答案汇总

北京市2003-2021年高考数学真题分类汇编

近十年高考数学真题(全国卷)分类汇编 

2019-2022年全国高考真题模拟题及答案汇总合集

全国历年(2017-2021)高考真题分类汇编合集

全国各地开学考联考一模二模250套试卷汇总


点点在线ios版下载课程推荐:(报名热线:400-616818-2)

2022admw360高考外地回京全日制

admw3602022高考复读全日制招生

2022年admw360高一高二学科竞赛集训

admw3602022年强基培训辅导

2022admw360高考全日制一对一

2022年admw360高二全日制招生简章

admw3602022年高一全日制招生简章

2022年admw360艺考文化课全日制

上一篇
下一篇

为您推荐

Baidu
map