对于报名“强基计划”的考生来讲,高考成绩只是最终高校录取的敲门砖,接下来的考核环节,至关重要。北京admw360教研组为大家整理了2022年各高校强基计划校测考核及笔试考核内容汇总,分享给大家。
★招生班级:鸿志班、笃学班、翰林班
★招生对象:京籍全日制:高复生,京籍回京,高一至高二全日制
非京籍全日制:天津河北等省高考生,高一至高二全日制
★师 资:特聘海淀高中校长,教学管理,特邀海淀高考团队授课
相关推荐:2022年39所高校强基计划招生简章汇总
39所院校2022年强基计划校测考核内容

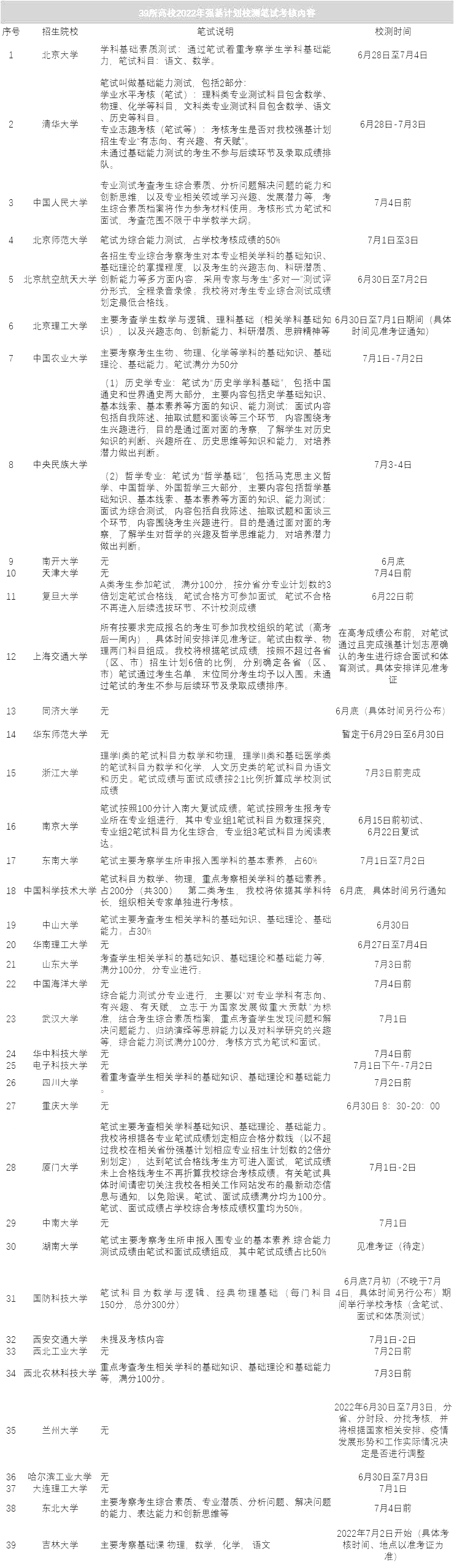
2022年强基院校笔试考察内容

通过上图可以看出强基笔试考察可以大致分为以下3类:
1、分专业考核,重点考察申请专业相关的专业知识。理科类以数学、物理、化学等科目为主,文科类包含数学、语文、历史等科目;
2、不明确说明考察方向和科目,以综合素质、分析问题解决问题的能力和创新思维,以及专业相关领域学习兴趣、发展潜力等作为考察内容;
3、未提及考核内容,只说明了考核形式。
整体来看具体说明考核内容的校测考核会更方便考生备考,没有提及考核内容的院校,考生可以参考往年该院校的强基真题判断把握考核方向。
强基校测笔试难度如何?
刚才我们提到过强基计划校测笔试难度和竞赛水平相当。多数高校笔试都会涉及竞赛的预赛复赛知识点。当然,不同院校考察的方向和难度会有差异。但总的来说,参加过竞赛的考生在强基校测,尤其在笔试考核中会更具优势。
建议各位考生在准备校测的时候,除了看竞赛题型,也要多看往年强基考试真题,需要加强练习。
强基计划校测备考注意事项
强基计划39所院校校测的内容100%都有面试,其中有14所高校校测仅考面试,强基计划校测笔试难度高于高考,如果笔试不擅长的考生,可以考虑选择只考面试的院校,增加强基成功几率。
强基的校测选拔重点关注考生的创新思维和研究能力。因此考生在校测中充分展现自己的综合素质就显得尤为的重要,具体可从以下方面考虑:
1、笔试:重点考察申请专业相关的专业知识,以及逻辑思考能力,分析问题、解决问题的能力和创新思维。
2、面试:主要考察学生的学科特长、专业兴趣、学习能力、综合素质等多方面内容。具体将从以下方面考核:
(1)基本素质方面:这部分最看重的是学生的表达能力、逻辑能力、和价值观(主要是与专业、学校价值文化发展匹配)。一般从自我介绍以及问题交流中体现,考生在面试之前一定要充分准备自我介绍,深入了解专业与自己的匹配度和适应性,以及学校的文化。需要注意的是交谈中避免出现前言不搭后语的情况。
(2)思维能力方面:老师一般会对学生提出一些简单的问题,类似于“你对某某事情的看法、理解、见解等等”,回答时要做到辨证、深刻、具体,三观正确,态度真诚不卖弄,这些都是需要注意的。另外,各位考生需要好好回顾分析自己的综合评价档案,这也是面试的重要参看。
虽然校测安排在高考出分,确定入围名单后,但在高考后才开始准备,时间是比较紧张的,尤其对于没有竞赛经验的考生来说。
所以,除了稳步复习提升高考成绩,也要为校测打好提前量,做好准备。
试题推荐:

点点在线ios版下载课程推荐:(报名热线:400-616818-2)