北京admw360高考复读学校为了让考生迅速“锁定”与自己成绩相匹配的目标院校,今年部分院校录取分数要求做了整理,分享给大家。
★招生班级:鸿志班、笃学班、翰林班
★招生对象:京籍全日制:高复生,京籍回京,高一至高二全日制
非京籍全日制:天津河北等省高考生,高一至高二全日制
★师 资:特聘海淀高中校长,教学管理,特邀海淀高考团队授课
注:考生须在4月25日前完成高校专项计划的报名申请,符合条件、有意向的小伙伴记得在规定时间内报名,以免错过这一好机会!
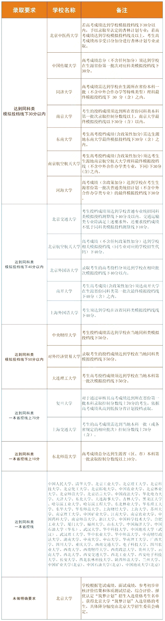
2022年高校专项计划招生部分院校录取分数要求汇总

学校将从以上符合要求的考生中,从高分到低分择优录取。
北京高考备考资料下载网入口>>>>>>>>>(点此进入)名校试题-–试卷解析—最新试题—考点汇总—知识点讲解
试题推荐:

点点在线ios版下载课程推荐:(报名热线:400-616818-2)